发表自话题:谢明皓 林俊杰 潘玮柏 吸毒
8月2日凌晨,艺人谢明皓工作室在微博发文,实名举报林俊杰、潘玮柏涉毒,并艾特有关部门,希望对两人进行验毒,还称对自己的举报愿意负法律责任。
  
谢明皓工作室发文称:“谢明皓实名举报林俊杰、潘玮柏吸毒犯罪”,还在文末艾特了有关部门,还称林俊杰、潘玮柏和吴亦凡都有涉毒等犯罪行为,请求警方立案调查。
  
谢明皓还表示,林俊杰和潘玮柏应该随时配合警方调查,躲是躲不过的。
  
发布第一条微博后,谢明皓紧接着又发布了第二条微博,谢明皓写道:“请求警方对林俊杰、潘玮柏进行吸毒检测,如没问题,我方愿负法律责任”。
  
早在吴亦凡被刑拘的通报出来后,就有网友爆料称林俊杰、潘玮柏也受到了吴亦凡的牵连,还称两人凶多吉少,可能会和吴亦凡的下场一样。
  
  
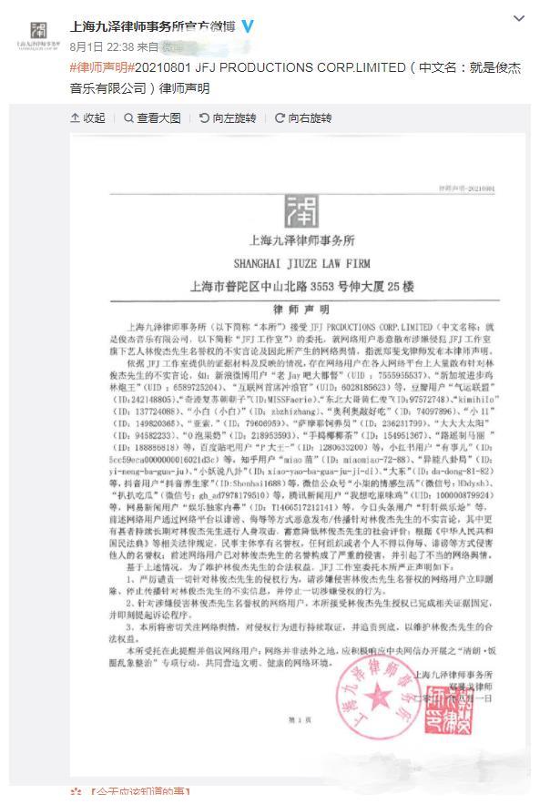
而在谢明皓发微博实名举报之前,林俊杰方就针对近日受吴亦凡影响的爆料发布律师声明进行了否认。
  
律师声明中,林俊杰开启了全平台维权,声明中称网络上很多用户发布了许多不实内容,对林俊杰名誉权造成损害,警告这些用户立刻停止侵权,并删除不实内容,停止一切侵权行为,林俊杰已经委托律师事务所对一些侵权用户进行了证据保存,后续会起诉维权。
  
林俊杰已经否认了相关传闻,谢明皓依旧选择了进行实名举报,很多网友都表示谢明皓是在蹭热度,评论区有很多网友都是在骂他,还有网友直接艾特了林俊杰方,让林俊杰方直接起诉谢明皓,还有网友称谢明皓之前就有很多蹭热度的前科,这是又在疯言疯语的蹭热度。
  
谢明皓的简介中称自己是超时代国际CEO,歌手、演员、学生、超时代国际通信创始人兼代言人。
  
虽然谢明皓在简介中的头衔非常的亮眼,但是在娱乐圈并没有关于他的影视作品或者音乐作品流传,有一段他参与录制山东卫视综艺节目的视频,视频中谢明皓演唱了一首歌曲,全程都不在调上,可以说是惨不忍睹,谢明皓还在视频的介绍中称自己是当红偶像。
  
在谢明皓工作室的微博中,谢明皓晒出的表演视频或者录制节目的照片都是山东卫视的,不少网友喊话谢明皓,让他不要再丢山东卫视的脸了。
  
蹭热度事小,实名举报则是要负法律责任的,希望谢明皓不是为了一时的炒作博关注度,才做出实名举报的决定,否认为此毁了自己的前途,实在是得不偿失!
 
        








